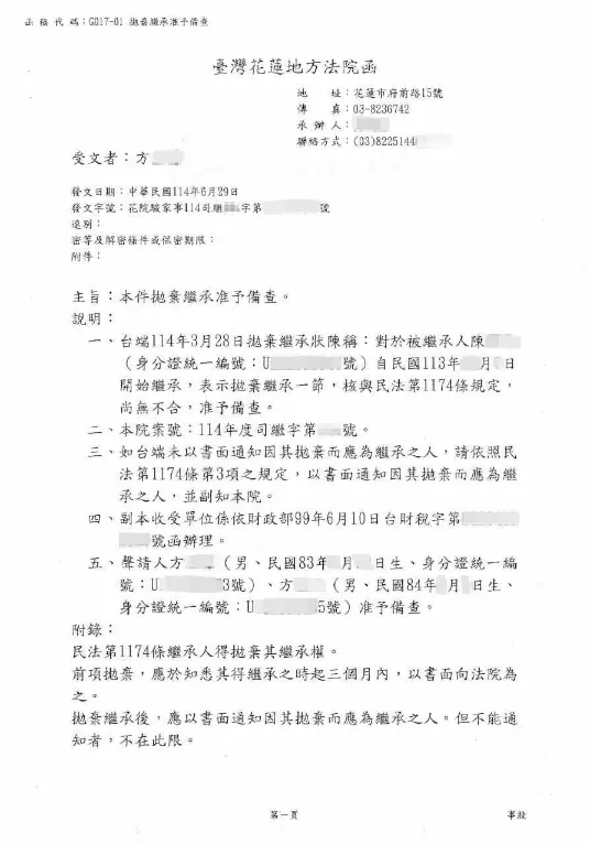
花蓮縣拋棄繼承成功代書案例_花蓮地方法院

拋棄繼承成功案例 — 花蓮地方法院備查函

立即聯絡冠亨地政士事務所

電話:(02)2503-3377

賴小姐(由專人為您服務)

LINE ID:@landtw

Email:landagent1688@gmail.com

★ 可先詢問 ★ ◆ 案件需個別判斷 ◆ ● 請盡量提前聯繫 ●

*******************************************

🧡 拋棄繼承協助辦理 / 可先來電或LINE確認 🧡

*******************************************

文件整理|流程說明|時程提醒|依案件情況協助確認方向

拋棄繼承有法定期間,若您已有需求,建議不要拖到最後一刻。

可先來電或 LINE 簡述目前情況,這邊較方便先幫您看目前方向。若時間較趕,也請一開始就直接先說。

*******************************************

📌 這些情況,建議您現在就先詢問

*******************************************

不確定要不要辦

家中親屬過世後,不清楚自己是否屬於需要處理的繼承人。

收到通知才緊張

想先確認期限、文件與目前案件方向。

家族成員很多

多人要一起處理,不知道從哪邊開始整理。

有未成年人或特殊情況

擔心程序不同,怕漏掉該注意的事情。

文件不齊全

手邊資料亂七八糟,不知道先準備哪些比較快。

時間非常趕

想先把順序理順,避免拖過法定期間。

提醒
您方便先預先準備,這邊會盡量配合安排;但也請彼此互相體諒、配合時間。部分案件仍需依文件與實際情況逐步確認。

*******************************************

🧡 委託流程 / 請先來電或LINE確認 🧡

*******************************************

1

請先跟我們說明您的案件情況

例如:有幾位繼承人要辦理拋棄繼承、與被繼承人的關係、是否有未成年子女、是否有人在國外,或其他特殊情況。

2

再用 LINE 或電話先與我們聯繫

聯繫時也請一併告知您方便收件的地點,以及可配合簽約委託的時間,這邊會比較方便先幫您安排。

3

如報價與案件方向都可以接受

請先把相關文件準備好,之後再與您約時間簽約委託並收取資料。

4

文件確認後

通常 1-3天內 可協助安排委託送件辦理拋棄繼承;若案件較複雜、資料不足或有特殊情況,處理時間仍需依實際狀況調整。

*******************************************

📏 誰應該要辦理拋棄繼承? 📏

*******************************************

拋棄繼承不是只看您自己一個人,要看目前是第幾順位的人在繼承。前一順位全部拋棄完,才會輪到下一順位。另外,配偶通常也要一併確認。

1

第一順位繼承人

小孩:兒子、女兒。孫子女、外孫子女(直系血親卑親屬)。

2

第二順位繼承人

父親、母親。

3

第三順位繼承人

兄弟姊妹。

4

第四順位繼承人

內祖父母、外祖父母。

配偶

配偶不是算在第一到第四順位裡面,屬於當然繼承人,實務上也要一併確認是否需要辦理。

一順位全部拋棄完,才會輪到二順位。二順位全部拋棄完,才會輪到三順位。三順位全部拋棄完,才會輪到四順位。

⚠️ 未成年小孩請特別注意 ⚠️

如果申請人中有 未滿18歲的小孩,要記得未成年人的法定代理人(通常為父親、母親),也要為未成年子女代理提出申請。這部分很容易被忽略,但實務上非常重要,請務必先確認清楚。

*******************************************

📦 建議先提供的資訊 / 先整理好會比較快 📦

*******************************************

  • 往生者與申請人關係
  • 死亡日期
  • 目前已知繼承人狀況
  • 是否有未成年人
  • 是否有人在國外
  • 是否有海外親屬、外縣市戶籍或其他特殊情況
  • 是否已收到通知,或手邊已有部分文件
先把重點講清楚,這邊通常會比較方便先幫您看方向。

*******************************************

📝 窗口提醒 / 請先看一下 📝

*******************************************

您方便先預先準備,這邊會盡量配合安排;但也請彼此互相體諒並配合時間。因為部分案件仍需依文件與實際情況逐步確認,並不是每件案件都能直接用同一種方式往下辦理。

若案件時間較趕,也請在聯繫時直接先說,這邊會比較方便先幫您確認。

方便的話,先把基本情況整理一下。
您先預先準備,這邊會盡量配合安排。
也請彼此互相體諒,部分案件仍需看資料後才能往下確認。

*******************************************

⚠️ 注意事項 / 免責說明 ⚠️

*******************************************

  • 拋棄繼承有法定期間,請勿拖延。
  • 每件案件情況不同,並非所有案件都可用相同方式處理。
  • 若涉及未成年人、多人同時辦理、海外文件或特殊親屬關係,程序通常較繁瑣。
  • 若文件未齊全,後續可能仍需補件。
  • 是否可辦理、如何辦理、需準備哪些資料,仍需依個案實際情況判斷。

常見問題

Q:不確定自己是不是需要辦理,可以先問嗎?

A:可以,建議先提供與往生者關係、死亡日期及目前知道的親屬狀況,這邊會比較方便先協助判斷。

Q:文件還沒整理好,可以先聯繫嗎?

A:可以,先把目前知道的情況說明即可。若後續需要哪些資料,再依案件內容補充。

Q:如果案件比較急怎麼辦?

A:請聯繫時直接說明時間狀況,這邊會盡量協助安排,但仍需視個案內容與資料完整度而定。

本頁內容為一般服務說明,非個案法律意見。實際所需文件、辦理方式、處理時程及最終結果,仍應依個案情況及相關機關規定為準。

若案件涉及特殊親屬關係、未成年人、海外文件、爭議事項或其他較複雜情形,仍建議就個案內容進一步確認。

*******************************************

🧡 案件情況不同,請先說明基本狀況 🧡

*******************************************

先把重點整理好,後續安排通常會順很多

先把重點講清楚,後續安排通常會順很多。

立即聯繫 / 預約詢問 >>